热烈祝贺我院两名学子在各自研究领域取得高水平学术成果,相关研究论文均获JCR Q2区国际期刊发表。两项成果共同彰显了我院在人工智能、计算机视觉领域的强大科研实力与人才培养成效。
广东省人工智能大语言模型应用创新团队成员、23级本科生刘裕洲同学以第一作者身份,在SCI期刊《IEEE Access》(JCR Q2)上发表了题为《Blind-aided target detection algorithm based on cascading feature pyramids with lightweight dual-path downsampling》的研究论文(已于2025年10月被SCIE/EI检索)。该生提出的KJ-YOLO算法通过级联特征金字塔、注意力机制构建尺度平衡聚合模块,并改进特征复用结构与轻量下采样设计,提升了小目标检测性能(mAP达67.3%)并实现轻量化(参数量2.9M),满足了智能导盲设备对高精度、低计算负担的实时检测需求。
图1 论文首页及检索报告
图2 论文摘要图
图3 Grad-CAM比较:KJ-YOLO与基准模型YOLOv11的检测可视化
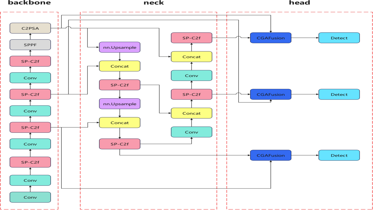
团队成员23级本科生王木印同学以第一作者身份撰写的论文《Research on road crack detection algorithm based on YOLO-SW》,经相关领域国际同行的严格审阅,成功被JCR Q2期刊《PeerJ Computer Science》正式录用。该研究聚焦解决复杂场景下微小裂缝识别的行业难题,提出了创新的YOLO-SW路面缺陷检测算法。该算法有效提升了复杂道路条件下微小裂缝的检测精度与算法鲁棒性,为实现高效的智能道路巡检系统提供了坚实、可靠的核心技术方案,凸显了科研成果向工程化应用转化的潜力。
图4 论文首页
图5 YOLO-SW 架构图
图6 各种前沿算法的测试结果视觉比较
两项成果的成功录用与发表,离不开龚澍老师的悉心指导,是我院科研平台全力支持与学子刻苦钻研的共同结晶。这不仅标志着我院在科研创新与人才培养领域取得了持续性的卓越进展,更为全院学子树立了投身前沿科研、解决实际问题的优秀榜样。

